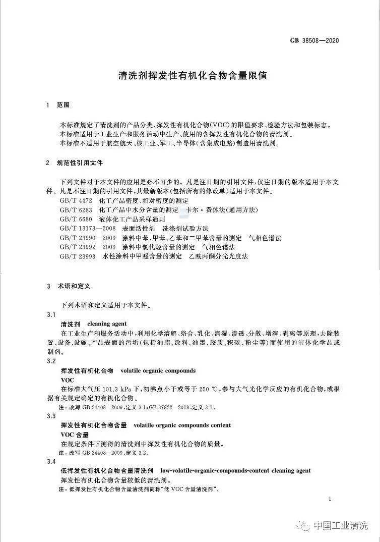
GB 38508-2020《清洗剂挥发性有机化合物含量限值》强制性国家标准原文
《清洗剂挥发性有机化合物含量限值》是由工信部提出并作为归口部门,经过立项、公示和报批,国标委2019年8月31日正式下达了强制性国家标准《清洗剂挥发性有机化合物含量限值》计划[国标委发(2019)26号文],计划号为20192431-Q-339,负责技术委员会为全国化学标准化技术委员会,具体起草工作由中国工业清洗协会组织清洗剂相关生产企业共同完成。
《清洗剂挥发性有机化合物含量限值》标准号GB 38508—2020,2020年03月04日国标委发布,2020年12月1日正式实施。
《清洗剂挥发性有机化合物含量限值》原文如下:





【阅读提示】
以上为本公司一些经验的累积,因工艺问题内容广泛,没有面面俱到,只对常见问题作分析,随着电子产业的不断更新换代,新的工艺问题也不断出现,本公司自成立以来不断的追求产品的创新,做到与时俱进,熟悉各种生产复杂工艺,能为各种客户提供全方位的工艺、设备、材料的清洗解决方案支持。
【免责声明】
1. 以上文章内容仅供读者参阅,具体操作应咨询技术工程师等;
2. 内容为作者个人观点, 并不代表本网站赞同其观点和对其真实性负责,本网站只提供参考并不构成投资及应用建议。本网站上部分文章为转载,并不用于商业目的,如有涉及侵权等,请及时告知我们,我们会尽快处理;
3. 除了“转载”之文章,本网站所刊原创内容之著作权属于合明科技网站所有,未经本站之同意或授权,任何人不得以任何形式重制、转载、散布、引用、变更、播送或出版该内容之全部或局部,亦不得有其他任何违反本站著作权之行为。“转载”的文章若要转载,请先取得原文出处和作者的同意授权;
4. 本网站拥有对此声明的最终解释权。